4. Statistical Reasoning

Introduction and NHST

Johnny van Doorn

University of Amsterdam

2025-09-09

In this lecture we aim to:

  • Introduce the S in SSR
  • Repeat some stats concepts from RMS
    • “Logic” behind common hypothesis testing
    • Four scenario’s in statistical decision making

Reading: Chapters 1, 2, 3

Learning

About SSR

  • Book: Discovering Statistics Using JASP
    • Many pages, but light content
    • Difficulty indications in each section (A/B/C/D)
    • Theory in first half, application in JASP in second half
  • Companion website of book - Data sets

About SSR

  • Lectures:
    • Slightly erratic
    • Starts with conceptual understanding
    • Ends with JASP demonstration
    • Confused?
      • Read the chapter first
      • Rewatch lecture
      • Ask questions (during lecture, on discussion board)

About SSR

  • Practice:
    • Tutorials, WA in Ans
    • Smart Alex tasks
    • Labcoat Leni examples
    • Self-tests

Software

The Research Process

Sampling Variability

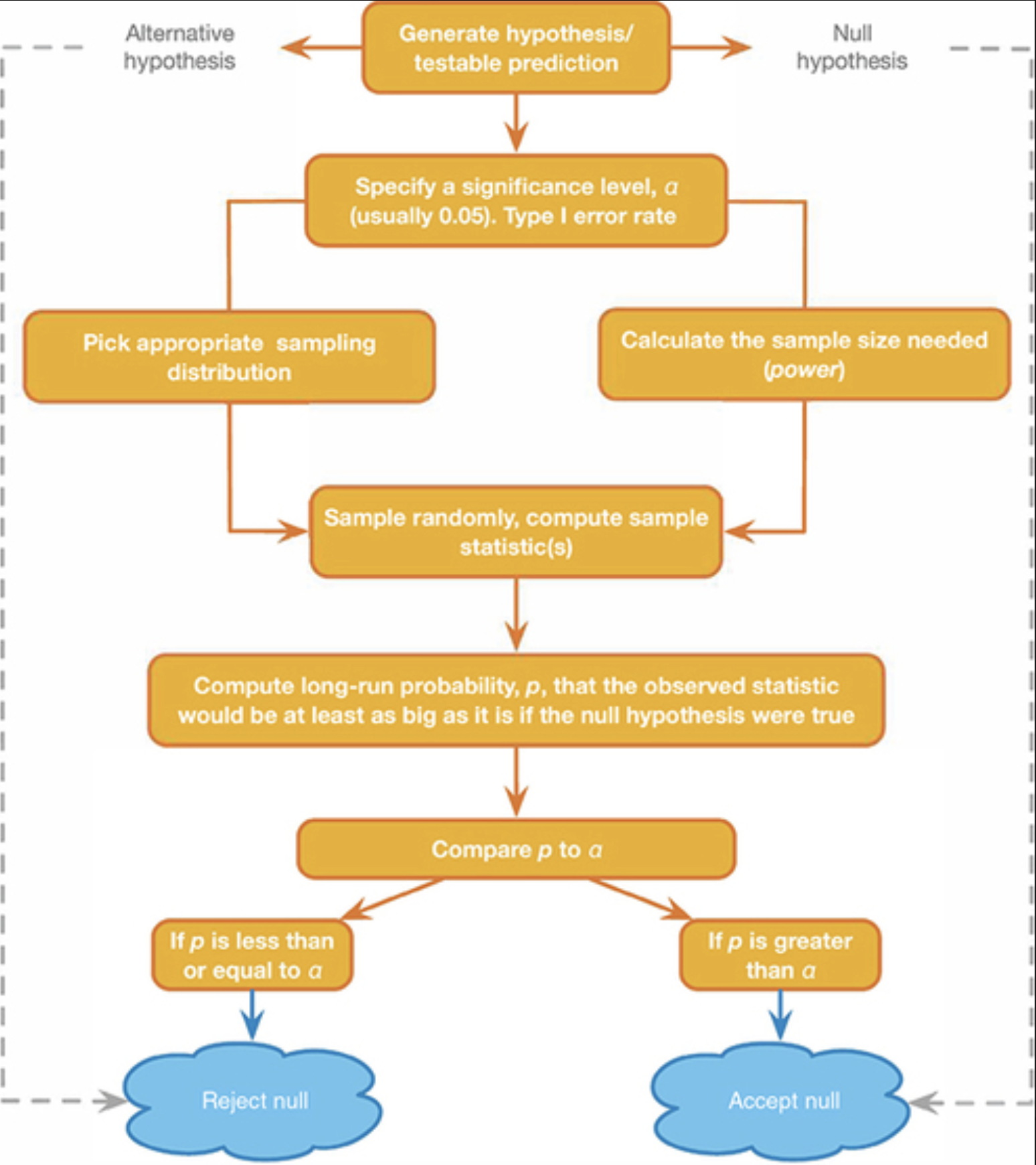
Null Hypothesis
Significance Testing

Neyman-Pearson Paradigm

Two hypotheses

\(H_0\)

  • Skeptical point of view
  • No effect
  • No preference
  • No correlation
  • No difference

\(H_A\)

  • Refute Skepticism
  • Effect
  • Preference
  • Correlation
  • Difference

Frequentist probability

  • Objective Probability
  • Relative frequency in the long run

Standard Error

95% confidence interval

\[SE = \frac{\text{Standard deviation}}{\text{Square root of sample size}} = \frac{s}{\sqrt{n}}\]

  • Lowerbound = \(\bar{x} - 1.96 \times SE\)
  • Upperbound = \(\bar{x} + 1.96 \times SE\)

Standard Error

Your browser does not support the canvas element.

Binomial \(H_0\) distribution

n <- 10   # Sample size
k <- 0:n  # Discrete probability space
p <- .5   # Probability of head

coin <- 0:1

permutations <- factorial(n) / ( factorial(k) * factorial(n-k) )
# permutations

p_k  <- p^k * (1-p)^(n-k)  # Probability of single event
p_kp <- p_k * permutations # Probability of event times 
# the occurrence of that event

title <- "Binomial Null distribution"

# col=c(rep("red",2),rep("beige",7),rep("red",2))

barplot( p_kp, 
         main=title, 
         names.arg=0:n, 
         xlab="number of heads", 
         ylab="P(%)", 
         col='beige',
         ylim=c(0,.3) )

# abline(v = c(2.5,10.9), lty=2, col='red')

text(.6:10.6*1.2,p_kp,round(p_kp,3),pos=3,cex=.5)

Binomial \(H_0\) distribution

Binomial \(H_A\) distributions

Decision table

H0 = TRUE H0 = FALSE Decide to reject H0 Decide to not reject H0 Alpha α Beta β 1 - α Power 1 - β

Alpha \(\alpha\)

  • Incorrectly reject \(H_0\)
  • Type I error
  • False Positive
  • Threshold for “significance”
  • Criteria often 5% but heavily criticized
H0 = TRUE H0 = FALSE Decide to reject H0 Decide to not reject H0 Alpha α Beta β 1 - α Power 1 - β

Power

  • Correctly reject \(H_0\)
  • True positive
  • Power equal to: 1 - Beta
  • Beta is Type II error
  • Criteria often 80%
  • Depends on sample size
H0 = TRUE H0 = FALSE Decide to reject H0 Decide to not reject H0 Alpha α Beta β 1 - α Power 1 - β

One minus alpha

  • Correctly accept \(H_0\)
  • True negative
H0 = TRUE H0 = FALSE Decide to reject H0 Decide to not reject H0 Alpha α Beta β 1 - α Power 1 - β

Beta

  • Incorrectly accept \(H_0\)
  • Type II error
  • False Negative
  • Criteria often 20%
  • Distribution depends on sample size
H0 = TRUE H0 = FALSE Decide to reject H0 Decide to not reject H0 Alpha α Beta β 1 - α Power 1 - β

P-value

Conditional probability of the observed test statistic or more extreme assuming the null hypothesis is true.

Reject \(H_0\) when:

  • \(p\)-value \(\leq\) \(\alpha\)

Test statistics

A statistic that summarizes the data and is used for hypothesis testing, because we know how it’s distributed under different hypotheses

Common test statistics:

  • Number of heads
  • Sum of dice
  • \(t\)-statistic
  • \(F\)-statistic
  • \(\chi^2\)-statistic
  • etc…

P-value in \(H_{0}\) distribution

P-value and \(\alpha\)

Alpha determines how willingly we reject the null hypothesis:

  • Increase \(\alpha\) = reject null hypothesis more often
    • Increases Type I error rate
    • Decreases Type II error rate
  • Historically set to 0.05, but widely criticized (see Jane Superbrain 3.1)

No scientific worker has a fixed level of significance at which from year to year, and in all circumstances, he rejects hypotheses; he rather gives his mind to each particular case in the light of his evidence and his ideas. (Fisher, 1956)

Misconceptions about the p-value

  • A significant result means that the effect is important
    • Significance = effect size + sample size
  • A non-significant result means that the null hypothesis is true
  • A significant result means that the null hypothesis is false

Decision Table

Play around with this app to get an idea of the probabilities

NHST Reasoning Scheme

Next Time

  • Visualization in JASP
  • Correlation
    • How it works
    • Controlling for a third variable

Bored?

Contact

CC BY-NC-SA 4.0